最近,相信东莞的大多数家长都会遇到同样的问题 。“我该让孩子上哪所私立学校?”?
在东莞,近80%的学生是非注册学生,大部分只能在私立学校就读 。但今年以来,东莞私立学校统一实行摇号分配,这意味着你要想上私立名校,就得靠运气 。除了竞争激烈的“民办名校”(如东华、光明、华富等 。),还有哪些私立学校比较好,各个学校的质量在这里就不评论了,相信不少 。
市的

文章插图
程楠

文章插图

文章插图
东城

文章插图

文章插图

文章插图

文章插图
万江

文章插图

文章插图
【东莞横沥职教城学费,横沥华科城】管城

文章插图
人类

文章插图

文章插图
石龙

文章插图

文章插图
松山湖

文章插图
麻涌

文章插图
0">高埗

文章插图
清溪

文章插图

文章插图
凤岗

文章插图

文章插图
塘厦

文章插图

文章插图
樟木头

文章插图
常平

文章插图

文章插图
黄江

文章插图
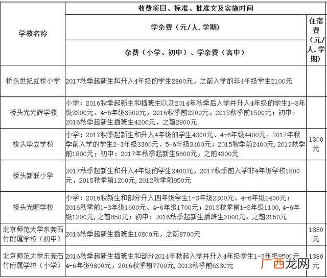
桥头

文章插图
大朗

文章插图

文章插图
大岭山

文章插图
寮步

文章插图

文章插图
石碣

文章插图
石排

文章插图
企石

文章插图
东坑

文章插图
茶山

文章插图
横沥

文章插图
沙田

文章插图
厚街

文章插图
长安

文章插图

文章插图
望牛墩

文章插图
中堂

文章插图
道滘

文章插图
谢岗

文章插图
有需要的家长可以收藏起来,希望对您有帮助!!
- 东莞黄金今日多少一克
- 企业备案证,项目投资备案证
- 2020年全面取消个体户 东莞失业人员创业补助
- 三联四动五争创,争创五优是什么
- 东莞君尚百货报告 君尚百货深圳
- 广东废品回收价格表 东莞市创业废铁回收有限公司
- 天福集团管理人员,天福创业班
- 全国工业10强市:苏州远超广州,东莞、泉州入围,成都、武汉无缘
- 东莞今日废铁回收什么价格
- 东莞实体娃娃专卖工厂店 东莞全实体娃娃厂家直销
